24小時聯(lián)系電話:18217114652、13661815404
中文
技術專題
MAX6675的推薦PCB設計
從datasheet里可以看到max6675的建議電路如下圖所示:
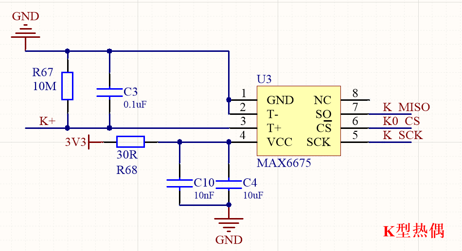
下面是我根據經驗畫出的原理圖:
下面來說一下為什么這樣設計。
1、電容C3,是為了濾波,添加一刻0.1uF的電容可以降低輸入信號的波動;
2、電阻R67,他是跟C3一起使用的,是為了增加響應速度。如果K+的電壓降低,那么C3可以通過R67進行放電;
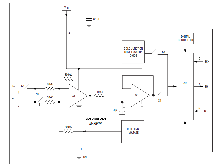
3、電阻R68和電容C4、C10 是為了RC穩(wěn)壓,就有小朋友要問了為什么要多此一舉,因為推薦電路里沒這個。那么我們來看一下MAX6675的內部原理圖:
可以看出一個放大電路和一個跟隨電路,那么我們就有理由為MAX6675提供一個穩(wěn)定的電源了,畢竟41uV/℃,輕微的電源波動都會引起測量結果的波動。

