24小時聯系電話:18217114652、13661815404
中文
技術專題
低功耗電路電池電壓測量pcb設計
相信大家都遇到過低功耗電路電池電量檢測的PCB設計。如何測量電池的電壓呢?采用運放來進行測量肯定不考慮,因為運放也是耗電單元。
那么我們考慮一下電阻分壓進行電壓測量,因需要考慮到低功耗因素,串聯電阻就必須很大,如果電池電壓=3.8V,分壓電路電流設為0.1uA,那么串聯電阻高達38MΩ;對于一般的MCU的ADC輸入阻抗是50K,這樣ADC測試的值要低于實際的值(因為ADC測量實際就是測量單位時間結束后電容兩端的電壓,從而計算出電壓)。那么下面我來大家推薦我的PCB設計:

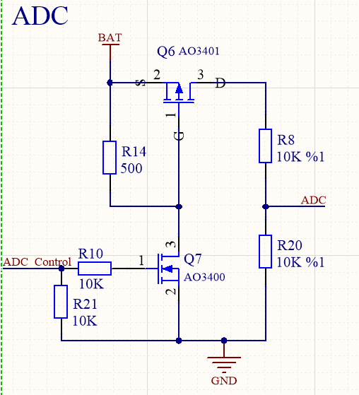
本電路的核心是在PMOS管AO3401。當需要測量BAT電壓時ADC_Control輸出高電平,NMOS管Q7打開,Q6 的GS壓差是-3.8V,所以Q6導通,則是可以進行電壓測量。當電路休眠時,ADC_Control輸出低電平,Q6關閉,整個ADC電路不耗電。
總結:在PCB設計中,請不要忽略PMOS管的作用,它有高側位打開、內阻小等優點。

