24小時聯系電話:18217114652、13661815404
中文
技術專題
高度集成DC-DC轉換器模塊可簡化PCB設計
PCB設計要采用新的技術,高度集成DC-DC轉換器可大大簡化PCB設計。半導體制造商已經開發出創新的生產技術,可以將多個組件和一個DC-DC轉換器IC芯片集成到單個模塊中。生產這種dc-dc模塊涉及提供以下內容:
①保護其相關芯片不受周圍環境的影響
②從芯片到其外部電路的路徑
③將模塊連接到PCB的方法
④I / O引腳足夠容納復雜的電路
⑤將多個組件集成到模塊中的能力
⑥ 模塊散熱裝置
安裝在PCB上
該模塊將安裝在PCB上,因此應使用半導體采用的方法。一種安裝方法類似于QFN扁平引線半導體封裝,該封裝將半導體物理連接和電氣連接到PCB。QFN封裝底部的外圍焊盤可提供與PCB的電氣連接(圖1)。可以使用的其他扁平無鉛半導體封裝是微型引線框架(MLF)和小輪廓無引線(SON)。
(圖1. QFN封裝的底部帶有焊盤,外露的焊盤有助于散熱)
QFN封裝使用外圍I / O焊盤來簡化PCB設計,裸露的銅管芯焊盤技術提供了良好的熱和電性能。這些功能使QFN成為許多模塊應用的理想選擇,在這些應用中,尺寸,重量以及熱和電性能都很重要。QFN封裝格式具有以下優點:
①減少引線電感
②占用面積小
③薄型
④重量輕
如果需要提供大量的I / O引腳,則可以使用焊盤網格陣列(LGA)封裝技術,在模塊的底部具有矩形的觸點網格(圖2)。并非網格的所有行和列都需要使用。LGA模塊既可以安裝在插座中,也可以使用表面安裝技術焊接下來。
(圖2. LGA陣列具有觸點網格,該觸點網格已連接到PCB上的觸點網格)
球柵陣列(BGA)是獲得多個I / O引腳的另一種選擇(圖3)。這是一種用于永遠安裝半導體的表面安裝設備。與雙列直插式半導體封裝相比,BGA可以提供更多的互連引腳。
(圖3. BGA使用焊球網格將電信號傳導至PCB或從PCB傳導電信號)
BGA焊球可以均勻間隔開,而不會意外地將它們橋接在一起。首先將焊球以網格狀放置在模塊的底部,然后加熱。通過在熔化焊球時利用表面張力,可以將模塊與電路板對齊。焊球之間的準確且一致的距離可冷卻并固化。
縮小電源轉換器
大約五年前,半導體制造商開始生產DC-DC轉換器模塊,該模塊包含集成到模塊中而不是設備外部的組件。除了為集成部件留出空間外,新的生產技術還必須具有成本效益。電感器是模塊內部最早的無源組件之一。通過在足夠高的開關頻率下工作以允許使用較小的物理尺寸電感器,使之成為可能。
不僅僅是電感器,還是集成了更多組件的新一代設備。一個例子是由凌力爾特(Linear Technology)推出的LTM8058μModule穩壓器,現在是 Analog Devices (圖4)。該模塊在常規BGA格式模塊中集成了開關控制器,功率FET,電感器和所有支持組件。該模塊僅需要外部輸入和輸出電容器。
(圖4. LTM8058微型模塊)
當前,最高額定輸出電流的μModule是LTM4639,它是一個完整的20A輸出,高效,開關模式,降壓型DC-DC穩壓器。封裝中包括開關控制器,功率FET,電感器和補償組件。LTM4639在一個2.375至7V的輸入電壓范圍內工作,支持一個0.6至5.5V的輸出電壓范圍,該電壓范圍由一個外部電阻設置。只需要幾個輸入和輸出電容器。
冷卻模塊的一種方法是使用PCB本身來散布模塊內的功耗。這可以通過在模塊的下方和周圍放置過孔以在PCB的各個層中分布熱量來實現。通孔是內部平面的良好電導體,并用作熱管,以允許PCB充當散熱器。
為了獲得好的性能和可靠性,模塊應在盡可能低的溫度下運行,以便PCB設計具有盡可能多的通孔,以適合模塊的尺寸。但是,每個通孔都是從在板上鉆一個孔開始的,這減少了PCB層上用于導電的銅量。可能會有太多的過孔,因此請遵循組織的設計準則。
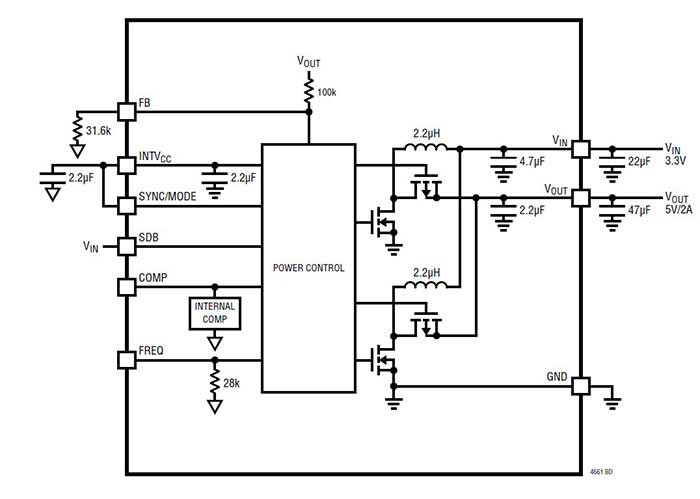
ADI公司的封裝進一步促進了與LTM4661的集成,該器件是一種μModule同步升壓型轉換器,該器件利用小尺寸和最少的外部組件數量,使其適合狹小空間。其6.25mm×6.25mm×2.42mm BGA模塊集成了雙相開關DC-DC控制器,功率MOSFET,電感器和輔助電路組件。它僅有的外部需求就是三個電容器和一個電阻器才能完成設計。額定溫度范圍為–40至125℃。μModule穩壓器的高度集成簡化了PCB設計的任務。
圖5
LTM4661的設計策略(圖5)是通過在器件中集成多個組件來減少外部組件的數量,其中包括:
① 28k開關頻率設定電阻
② 100k內部電阻和31.6k外部反饋電阻(設置為V OUT)
③ 內部頻率補償網絡
④ 四個功率MOSFET
⑤ 兩個電感器(因為LTM4661的內部架構是雙輸出,雙相同步升壓型穩壓器)

