24小時聯系電話:18217114652、13661815404
中文
技術專題
交流和直流數據采集信號鏈
模數轉換器(ADC)中的采樣現象引發了混疊和電容反沖問題,為了解決這些問題,設計人員使用了濾波器和驅動放大器,這帶來了自己的挑戰。這使得在中帶寬應用領域實現精確的直流和交流性能成為一個挑戰,設計人員最終為此付出了折衷的系統目標。
ADC通過簡化信號鏈來固有地并顯著地解決采樣問題。它們消除了對抗混疊濾波器和緩沖器的需求,并解決了信號鏈偏移誤差和與其他組件相關的漂移問題。這些好處可縮小解決方案的規模,簡化解決方案設計,并改善系統的相位匹配和整體延遲。
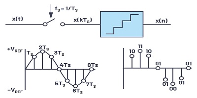
數據的數字化涉及采樣和量化的兩個基本過程,如圖1所示。采樣是第一步,其中使用采樣將連續時間變化的模擬信號x(t)轉換為離散時間信號x(n)。頻率fS。結果平均間隔為1 / TS(fS = 1 / TS)。
圖1.數據采樣
第二步是量化,將這些離散時間樣本的值近似為有限的可能值之一,并用數字代碼表示,如圖1所示。量化為一組有限的值會導致數字化錯誤,稱為量化噪聲。
采樣過程還會導致混疊,在混疊中,我們會看到輸入信號的折返及其在采樣和保持時鐘頻率附近的諧波。奈奎斯特準則要求采樣頻率至少是信號中包含的最高頻率的兩倍。如果采樣頻率小于最大模擬信號頻率的兩倍,則將發生稱為混疊的現象。
為了理解混疊在時域和頻域中的含義,首先考慮如圖2所示采樣的單音正弦波的時域表示形式。在此示例中,采樣頻率fS不至少2fa,但僅略高于模擬輸入頻率fa,因此無法滿足奈奎斯特標準。請注意,實際樣本的模式會在等于fS – fa的較低頻率下產生混疊正弦波。
圖2.混疊:時域表示。
圖3.混疊:在頻域中的表示。
這種情況的相應頻域表示如圖3所示。
奈奎斯特帶寬定義為從直流到fS / 2的頻譜。頻譜被劃分為無數個奈奎斯特區,每個區的寬度等于0.5fS。實際上,理想的采樣器由ADC和FFT處理器代替。FFT處理器僅提供從直流到fS / 2的輸出;也就是說,出現在第一個奈奎斯特區域中的信號或別名。
考慮由理想脈沖采樣器在頻率fS采樣的頻率為fa的單頻正弦波的情況(見圖1)。還假設fS> 2fa。采樣器的頻域輸出在fS的每一個倍數附近顯示原始信號的別名或圖像。也就是說,在等于|的頻率下 ±KfS±fa |,K = 1、2、3、4,依此類推。
現在考慮信號在圖3中第一個Nyquist區域之外的情況。信號頻率僅略小于采樣頻率,這與圖2時域表示中所示的條件相對應。請注意,即使信號在第一個奈奎斯特區域之外,其圖像(或別名)fS – fa落在內部。返回圖3,很明顯,如果一個不想要的信號出現在fa的任何鏡像頻率上,它也會出現在fa上,從而在第一奈奎斯特區中產生一個雜散頻率分量。
應對精度性能挑戰
對于高性能應用,系統設計人員需要解決量化噪聲,混疊和采樣過程中產生的開關電容器輸入采樣問題。兩種類型的精密ADC(即工業上可用的逐次逼近寄存器(SAR)和sigma-delta ADC)都是使用基于開關電容器的采樣技術設計的。
量化噪聲
在理想的Nyquist ADC中,ADC的LSB大小將確定在進行模數轉換時添加到輸入的量化噪聲。該量化噪聲分布在fS / 2的帶寬上。為了對抗量化噪聲,第一種技術是過采樣,即以比奈奎斯特頻率高得多的速率采樣輸入信號,以提高信噪比(SNR)和分辨率(ENOB)。在過采樣中,采樣頻率選擇為Nyquist頻率(2×fIN)的N倍,結果,現在相同的量化噪聲必須在N倍Nyquist頻率上擴展。這也放寬了對抗混疊濾波器的要求。過采樣率(OSR)定義為fS / 2fIN,其中fIN是感興趣的信號BW。作為一般準則,對ADC進行四倍的過采樣可提供額外的分辨率,或動態范圍增加6 dB。增加過采樣率將導致整體噪聲降低,并且由于過采樣而導致的動態范圍(DR)改善為ΔDR= 10log10 OSR,以dB為單位。
過采樣在本質上與集成的數字濾波器和抽取功能一起使用和實現。Σ-ΔADC中的基本過采樣調制器對量化噪聲進行整形,以使其大部分出現在目標帶寬之外,從而導致低頻處的整體動態范圍增加,如圖4所示。數字低通濾波器(LPF) )然后去除感興趣帶寬之外的量化噪聲,抽取器將輸出數據速率降低回奈奎斯特速率。

圖4.過采樣示例。
噪聲整形是另一種減少量化噪聲的技術。在sigma-delta ADC中,在環路濾波器之后的環路內使用低分辨率量化器(一位到五位)。DAC用作反饋,從輸入中減去量化信號,如圖5所示。

圖5.噪聲整形。
積分器將不斷總結量化誤差,從而將量化噪聲整形為更高的頻率,然后可以使用數字濾波器對其進行濾波。圖6說明了典型sigma-delta ADC輸出x [n]的功率譜密度(PSD)。噪聲整形斜率取決于環路濾波器H(z)的階數(見圖11),為(20×n)dB /十倍頻程,其中n是環路濾波器的階數。通過將噪聲整形和過采樣相結合,sigma-delta ADC可實現高分辨率帶內。帶內帶寬等于fODR / 2(ODR代表輸出數據速率)。通過增加環路濾波器的階數或通過增加過采樣率可以獲得更高的分辨率。

圖6.過采樣和噪聲整形圖。
混疊
為了在高性能應用中消除混疊,使用了更高階的抗混疊濾波器來避免任何數量的折返。抗混疊濾波器是一種低通濾波器,其帶寬限制了輸入信號,并確保信號中沒有超出可以折返的目標帶寬的頻率分量。濾波器的性能將取決于帶外信號與fS / 2的接近程度以及所需的衰減量。
對于SAR ADC,輸入信號帶寬和采樣頻率之間的差距并不大,因此我們需要一個更高階的濾波器,這需要具有更高功率和更大失真的復雜,更高階濾波器設計。例如,如果200 kSPS采樣速度SAR的輸入帶寬為100 kHz,則抗混疊濾波器將需要拒絕大于100 kHz的輸入信號,以確保沒有混疊。這需要非常高階的濾波器。圖7顯示了陡峭的曲線需求。

圖7.別名要求。
如果選擇400 kSPS的采樣速度來放寬濾波器的階數,則對于> 300 kHz的輸入頻率,則需要抑制。增加采樣速度將增加功率,對于雙倍速度,功率也將增加一倍。由于采樣頻率遠高于輸入帶寬,因此,以功率為代價的進一步過采樣將進一步放寬抗混疊濾波器的要求。
在sigma-delta ADC中,輸入以更高的OSR進行過采樣,因此抗混疊濾波器的要求有所放寬,因為采樣頻率遠高于輸入帶寬,如圖8所示。
圖8. sigma-delta中的抗混疊濾波器要求。
圖9給出了SAR和離散時間sigma-delta(DTSD)架構的AAF復雜度的想法。如果我們采用100 kHz的–3 dB輸入帶寬以在采樣頻率fS處實現102 dB衰減,則DTSD ADC將需要二階抗混疊濾波器,而在fS處獲得相同的衰減將需要使用SAR ADC。
對于連續時間sigma-delta(CTSD)ADC,衰減是固有的,因此我們不需要任何抗混疊濾波器。

圖9.各種架構的AAF過濾器要求。
這些濾波器可能是系統設計人員的痛點,他們必須針對它們在目標頻段內提供的下垂進行優化,并提供盡可能多的抑制。它們還會給系統增加許多其他誤差,例如失調,增益,相位誤差和噪聲,從而降低其性能。
而且,高性能ADC本質上是差分的,因此我們需要兩倍數量的無源元件。為了在多通道應用中獲得更好的相位匹配,信號鏈中的所有組件都必須匹配良好。結果,需要公差更嚴格的組件。
開關電容輸入
開關電容器輸入采樣取決于采樣輸入到電容器上的建立時間,這會在采樣開關打開/關閉時產生對充電/放電瞬態電流的需求。這被稱為輸入上的反沖,并且需要能夠支持這些瞬態電流的輸入驅動放大器。同樣,要求在采樣時間結束時穩定輸入,并且采樣輸入的精度決定ADC的性能,這意味著驅動放大器需要在反沖事件之后迅速穩定下來。這導致需要一種高帶寬驅動器,該驅動器應支持快速建立并吸收開關電容器工作的反沖。在開關電容輸入中,每當采樣打開時,驅動器就必須立即為保持電容提供電荷。如果驅動器具有足夠的帶寬功能,則只能及時提供電流的突然激增。由于開關的寄生效應,采樣時會在驅動器上產生反沖。如果反沖在下一次采樣之前沒有穩定下來,將導致采樣錯誤,從而破壞ADC輸入。

圖10.采樣反沖。
圖10顯示了DTSD ADC的反沖。例如,如果采樣頻率為24 MHz,則數據信號需要穩定在41 ns之內。由于基準也是開關電容輸入,因此基準輸入引腳上也需要高帶寬緩沖器。這些輸入信號和參考緩沖器會增加噪聲并降低信號鏈的整體性能。此外,來自輸入信號驅動器的失真分量(在S&H頻率附近)進一步增加了抗混疊要求。同樣,對于開關電容輸入,采樣速度的變化將導致輸入電流變化。這可能會導致系統重新調整,以減少驅動ADC時驅動器或前一級產生的增益誤差。
連續時間Sigma-Delta ADC
CTSD ADC是一種可替代的sigma-delta ADC架構,它利用了過采樣和噪聲整形等原理,但是具有實現采樣操作的另一種方式,可帶來明顯的系統優勢。
圖11顯示了DTSD架構和CTSD架構的比較。正如我們在DTSD架構中看到的那樣,在循環之前對輸入進行采樣。環路濾波器H(z)在時間上是離散的,并使用開關電容積分器實現。反饋DAC也是基于開關電容的。由于輸入端有采樣,這將導致f S的混疊問題,因此在采樣之前,需要在輸入上附加一個抗混疊濾波器。

圖11.離散時間和連續時間模塊化框圖。
CTSD在輸入處沒有采樣器。而是在循環內部的量化器處對其進行采樣。環路濾波器現在使用連續時間積分器是連續時間的,反饋DAC也是如此。與成形的量化相似,由于采樣引起的混疊也成形。這樣就產生了幾乎不采樣的ADC,從而形成了自己的一類。
與DTSD不同,CTSD的采樣頻率是固定的,而DTSD可以很容易地調整調制器的采樣頻率。同樣,與開關電容器等效物相比,CTSD ADC對抖動的容忍度更低?,F成的晶體或CMOS振蕩器為本地ADC提供低抖動時鐘,從而有助于避免在隔離狀態下傳輸低抖動時鐘并降低EMC。
CTSD的兩個主要優點是固有的混疊抑制以及信號和參考的電阻輸入。
固有的抗鋸齒
在循環內移動量化器會導致固有的混疊抑制。如圖12所示,輸入信號在被采樣之前先經過環路濾波器,而在量化器處引入的折返(混疊)誤差也可以看到該濾波器。信號和混疊誤差將具有與sigma-delta環路相同的噪聲傳遞函數,并且在sigma-delta架構中將具有與量化噪聲相似的噪聲整形。因此,CTSD環路的頻率響應自然會拒絕采樣頻率整數倍附近的輸入信號,用作抗混疊濾波器。

圖12. CTSD調制器的頻率響應。
電阻輸入
與采樣保持配置相比,在信號輸入和參考輸入上具有電阻輸入使驅動更加容易。使用恒定的電阻輸入,不會產生反沖,并且可以完全卸下驅動器。輸入無失真,如圖13所示。由于輸入電阻恒定,因此消除了因增益誤差而對系統進行的重新調諧。

圖13. CTSD的輸入設置。
即使ADC具有單極性電源,模擬輸入也可以是雙極性的。這樣可以消除從雙極性前端到ADC的電平轉換的需要。ADC的直流性能可能與輸入電阻現在具有與輸入共模相關的電流以及輸入電流不同。
參考負載也是電阻性的,可以減少開關反沖,因此不需要單獨的參考緩沖器。低通濾波器的電阻器可以在片上制成,以便可以與片上電阻性負載一起跟蹤(因為它們可能是相同的材料),以減少增益誤差溫度漂移。
CTSD體系結構并不是新事物,但是工業和儀器市場的大趨勢要求在更高帶寬下具有直流和交流精度性能。此外,客戶更喜歡能夠滿足大多數解決方案的單一平臺設計,從而縮短了產品上市時間。
由于具有優于其他類型ADC的眾多優勢,CTSD架構已成為從高性能音頻到蜂窩手機RF前端的廣泛應用中的選擇。好處包括更高的集成性和更低的功耗,但也可能而且更重要的是,因為使用CTSD解決了許多重要的系統級問題。由于許多技術缺陷,CTSD的使用以前僅限于相對音頻頻率/帶寬和較低的動態范圍。因此,高性能奈奎斯特速率轉換器(如逐次逼近型ADC和過采樣DTSD轉換器)已成為用于高精度,高性能/中帶寬應用的主流解決方案。
但是,最近的技術突破已經克服了許多限制。例如,AD7134 ADI公司支持基于CTSD的高精度DC至400 kHz帶寬ADC,該ADC達到了更高的性能規格,同時提供了DC精度,從而為高性能儀器應用中的許多重要系統級問題提供了解決方案。AD7134還集成了異步采樣率轉換器(ASRC),該轉換器以固定的CTSD采樣速度得出的可變數據速率提供數據。輸出數據速率可以獨立于調制器采樣頻率,并且可以成功地將CTSD ADC用于不同的顆粒吞吐量。在粒度級別上靈活更改輸出數據速率的靈活性還使用戶能夠使用相干采樣。
固有的別名拒絕功能消除了對抗混疊濾波器的需求,從而減少了組件,并減小了解決方案的尺寸。更重要的是,不再出現抗混疊濾波器帶來的性能問題,例如下垂,諸如偏移,增益和相位誤差之類的誤差以及系統中的噪聲??够殳B濾波器還會根據所需的抑制顯著增加信號鏈中的整體延遲。去除濾波器可完全消除該延遲,從而在嘈雜的數字控制環路應用中實現精確轉換。
在系統級別沒有抗混疊濾波器的情況下,可以大大改善多通道系統中的相位匹配。這在要求低通道間失配的應用中特別有用,例如振動監測,功率測量,數據采集模塊和聲納。由于其固有的濾波作用,CTSD ADC在系統級以及IC本身內部也不受任何干擾。在DTSD ADC和SAR ADC中,必須格外小心,以使ADC采樣時的干擾更少。而且,由于固有的濾波作用,將不受電源線干擾的影響。使用恒定電阻模擬輸入和參考輸入,也可以完全消除驅動器要求。同樣,這可以解決性能問題,例如偏移,增益,
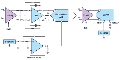
由于顯著減少了設計元素的數量,因此實現精度性能的努力非常少。這樣可以縮短設計時間,縮短客戶產品上市時間,簡化BOM管理并提高可靠性。卸下抗混疊濾波器,驅動器和參考緩沖器將大大減少系統板的面積。儀表放大器可用于直接驅動ADC。例如,對于AD7134,由于它是僅差分輸入的ADC,因此它具有差分儀表放大器,例如LTC6373可以用作驅動程序。圖14中的比較顯示了基于離散時間的信號鏈和基于連續時間的信號鏈的信號鏈。與等效的基于離散時間的信號鏈相比,我們的實驗表明節省了70%的面積,這使其成為高密度多通道應用的絕佳選擇。
總而言之,這種方法可顯著減小系統尺寸,簡化信號鏈設計,使系統更堅固,并通過簡單的設計就可縮短上市時間,而無需犧牲精密儀器應用所需的任何性能參數。

圖14.基于離散時間(左)和基于連續時間(右)的信號鏈比較。

圖15.離散時間和連續時間信號鏈的大小比較。



