24小時聯系電話:18217114652、13661815404
中文
技術專題
NB-IoT天線的PCB設計和布局
由于所有可能的無線通信協議都可用于移動設備,因此很難保持它們的直通性。窄帶物聯網(NB-IoT)和LTE-M是兩個低帶寬協議,可在幾英里的距離內提供遠程監控功能。盡管兩種協議的數據速率都非常低,但是這些協議是輕型嵌入式系統(例如小型傳感器陣列,工業或車輛監控)的絕佳選擇。使用這些協議的設備甚至可以部署在地下或建筑物中。
NB-IoT的最新版本現已與5G網絡兼容,并提供了一種極具成本效益的方式來部署嵌入式IoT解決方案。如果您的目標是設計不帶COTS組件的定制集成系統,則可以直接在板上或作為外部模塊使用PCB設計工具進行NB-IoT天線設計。
NB-IoT功能
LTE-M和NB-IoT是針對各種應用的兩個更新的以IoT為中心的LPWAN協議。一些示例包括家庭監視,遙感,智能制造和相關應用程序。NB-IoT是不需要大量數據速率的輕型嵌入式應用的理想選擇。NB-IoT數據速率峰值約為250 kbps,這比4G LTE中使用的速率低20倍。帶寬非常窄(因此名稱中的術語為“窄帶”),并且上行鏈路/下行鏈路頻帶在單個天線中使用HD-FDD。
單個NB-IoT天線設計可以跨越多個頻帶,這會給阻抗匹配帶來一些挑戰。首先,讓我們研究一下如何將NB-IoT天線引入電路板,然后解決阻抗匹配問題。
使用COTS NB-IoT天線模塊
有適用于新NB-IoT設備的COTS天線模塊。這些模塊可以作為表面安裝組件直接安裝到您的板上,這些較小的天線模塊價格低廉,具有幾乎各向同性的輻射分布,并且尺寸較小(例如,約1平方英寸)。對于這樣的低成本設備,它們還傾向于具有合理的天線效率。
COTS NB-IoT天線需要與您的饋線阻抗(50歐姆)匹配。這意味著您需要手動設計匹配的網絡,以同時在單個天線中容納上行鏈路和下行鏈路頻段。這些天線通常使用包括匹配電路的評估板進行測試,如果正確安裝和端接,它們往往具有大約-5 dB至-10 dB的回波損耗。陶瓷SMT天線模塊也可提供,可以在相關頻帶的不同部分提供較低的天線回波損耗。
體面的天線制造商將提供原理圖符號以及2D和3D組件模型,使您可以將這些組件帶入設計軟件中。在布局期間,您不需要任何超出標準設計規則的東西就可以將這些天線模塊之一放置在電路板上。雖然天線本身并不需要返回路徑,但天線模塊可能需要跨越天線下方的接地層,具體取決于其結構。您的饋線需要與驅動器/收發器的阻抗匹配,這需要在接地平面上方正確調整饋線的尺寸。

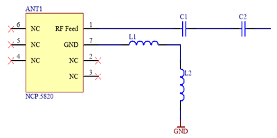
NCP.5820 NB-IoT天線模塊的示意圖符號
定制NB-IoT天線設計和布局
您可以根據自己喜歡的幾何形狀有效地創建NB-IoT天線設計。無論您是使用COTS天線模塊,還是直接在板上設計印刷天線,都需要實現一些隔離技術。這一點非常重要,因為這些天線往往是高度各向同性的輻射器,從而有可能耦合到電路板的其他區域。在這些系統所涉及的低頻下,只要輻射器與您的其他電路塊之間有足夠的距離,您可能不需要在通訊線周圍和天線邊緣周圍通過圍欄放置。
如果這還不夠,則應使用圍欄屏蔽板中的其他重要電路塊。當您在天線附近聚集大量組件時,這一點尤其重要。防止輻射被其他電路塊吸收的另一個重要步驟是設計具有低電感的非隔離走線,同時保持所需的阻抗。
這些天線的最佳阻抗匹配選擇是寬帶LC匹配網絡。盡管上行鏈路和下行鏈路頻帶的帶寬很窄,但是兩個頻帶之間的距離很寬,總帶寬高達20%(請參閱上面的頻帶B4和B66)。如果僅在單個頻帶中工作,那么您將有效地為上行鏈路和下行鏈路部分設計一個雙頻帶匹配網絡。這涉及將電容器和電感器放置為串聯和并聯元件。如果每個頻帶中的匹配足夠廣泛,則可以在整個上行鏈路和下行鏈路頻帶的大部分范圍內使反射損耗低于-10 dB。

5820天線跨越3個NB-IoT頻帶的示例回波損耗頻譜
其他外部NB-IoT天線和模塊
將NB-IoT天線插入電路板的另一種選擇是使用與標準連接器連接的天線模塊。這可以是同軸SMA連接器或與平板匹配的其他標準連接器。如果您決定采用這種方法,請注意連接器的S參數,因為它會在頻帶內產生額外的反射和插入損耗。測量要使用的任何連接器的S參數是一個好主意,以檢查它在整個上行鏈路和下行鏈路頻段是否兼容。

